网站首页
公司简介
产品展示
新闻资讯
成功案例
联系我们
行业动态
搜索:
新闻资讯分类:
行业动态
锅炉知识
常见问题
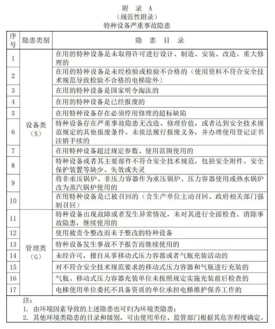
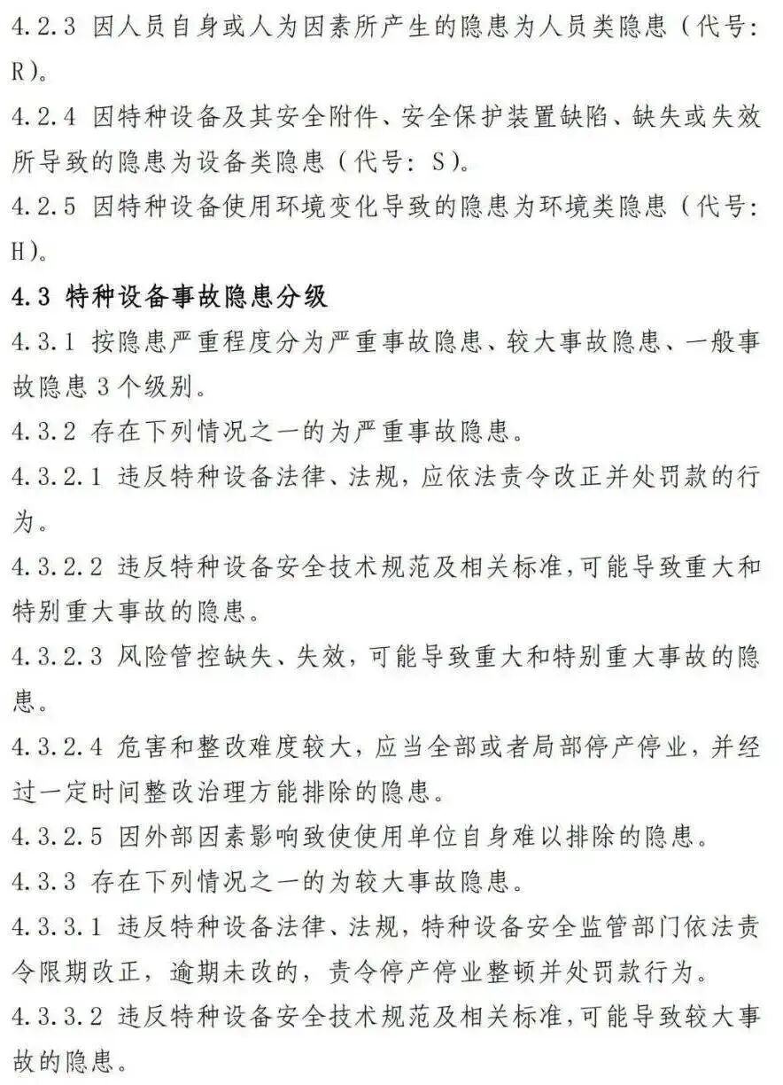
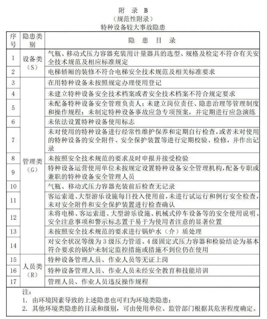
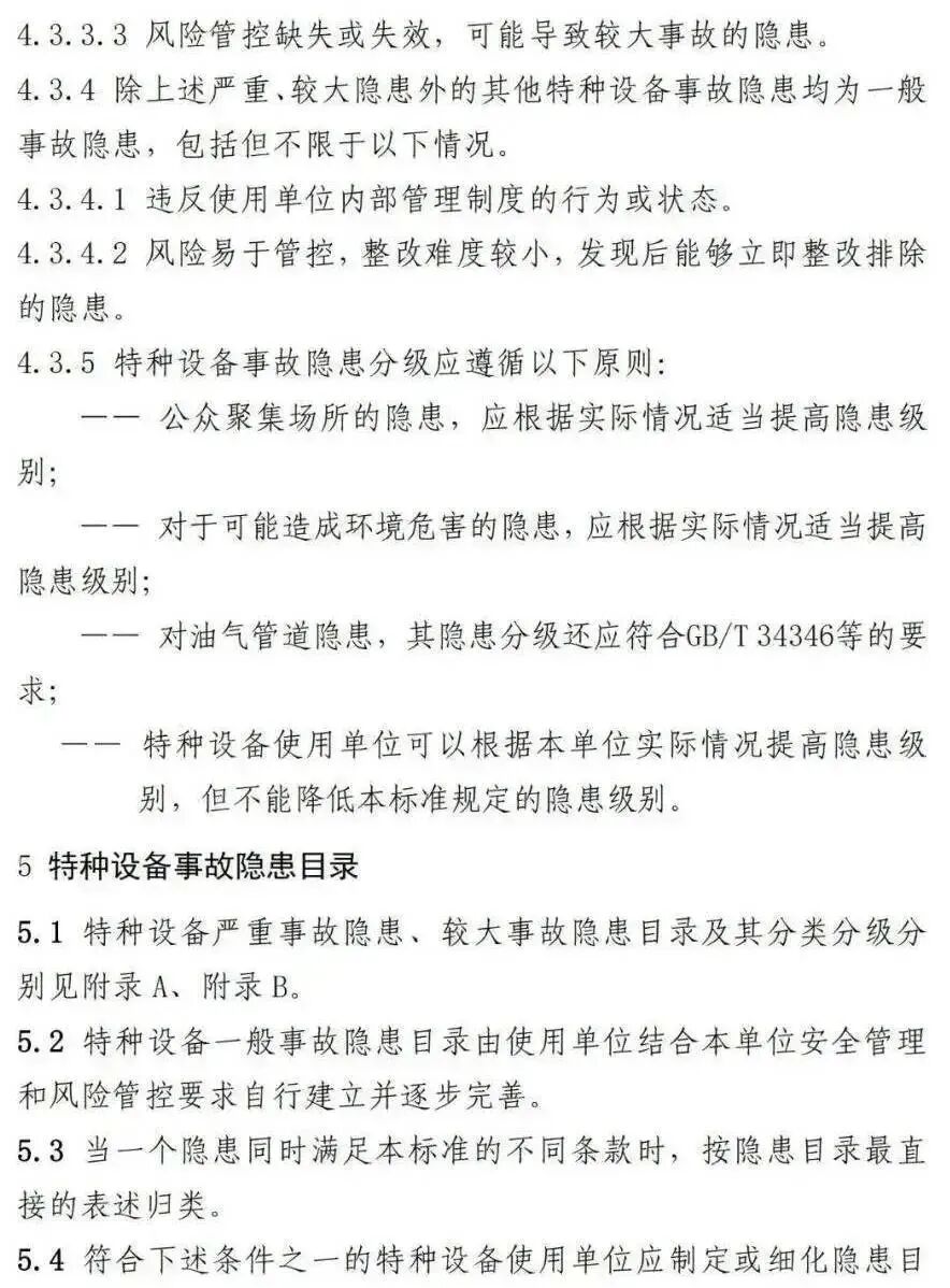
【转发】国务院安全委员会印制《重大事故隐患判定标准汇编》,请关注特种设备!
作者:admin 日期:2023.09.20
上一条: 建立煤电容量电价机制
下一条:总局新闻| 参数电站锅炉新材料工程获批应用
返回列表