锅炉知识

搜索:

新闻资讯分类:

火力发电厂锅炉的分类、工作原理及结构布置形式

作者:admin 日期:2025.12.10

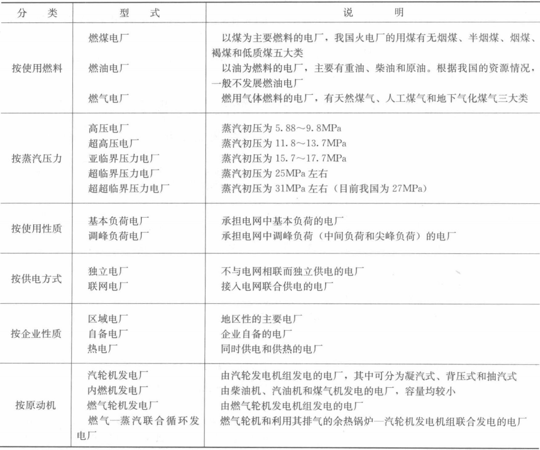
火力发电厂分类

利用煤、石油和天然气作为燃料的发电厂称为火力发电厂。火力发电厂虽然种类很多,但从能源转换角度分析,其转换过程是相同的,即通过锅炉机组将燃料化学能转换成热能,然后由汽轮机组将热能转换成机械能,最后由发电机组将机械能转换成电能。

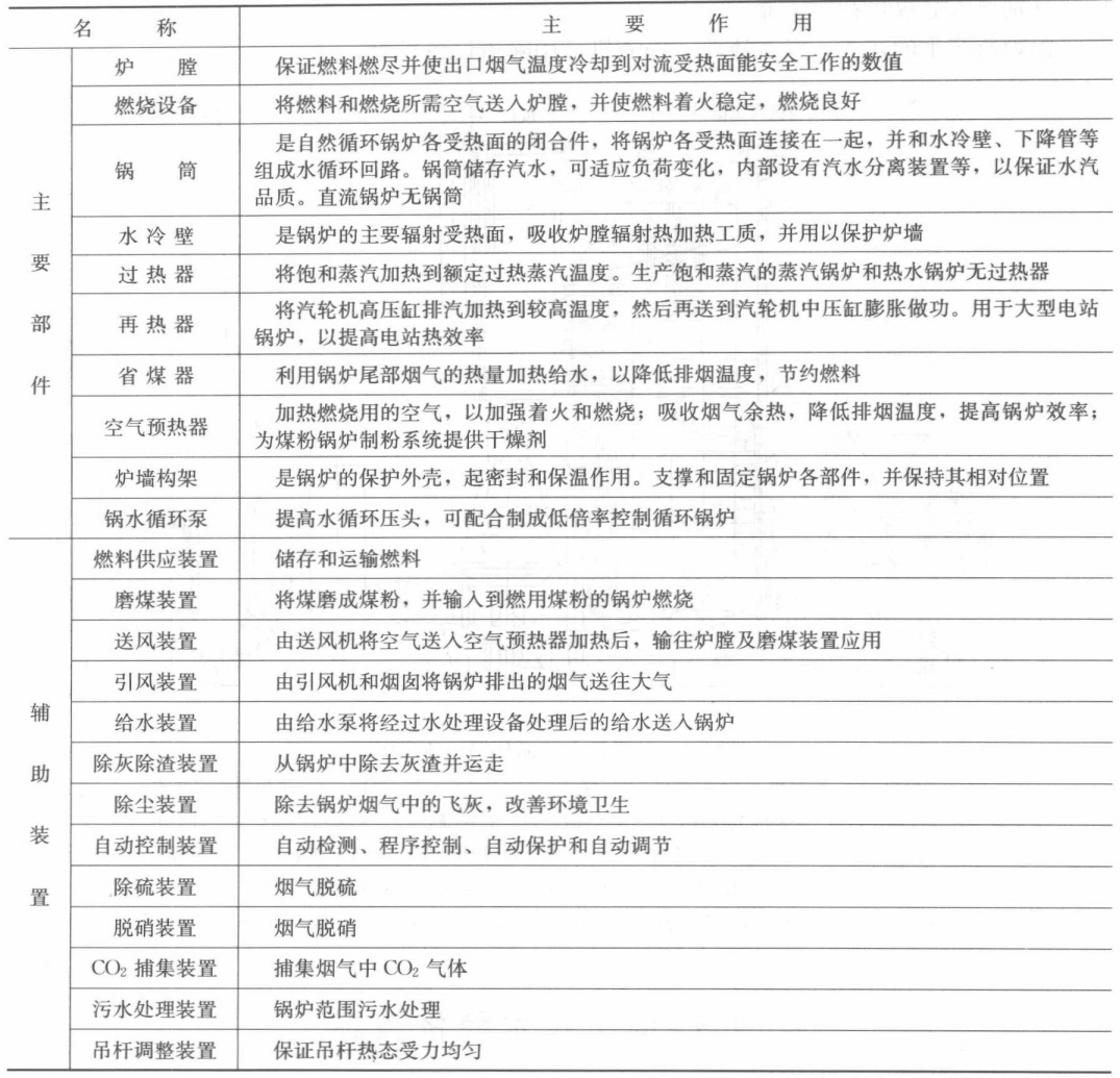
火力发电厂分类见表1。

图片

表1 火力发电厂分类

锅炉的分类

锅炉是利用燃料等燃烧释放的热能或工业生产中的余热,将工质加热成某一温度和压力的蒸汽或热水的设备,产生蒸汽的锅炉也称为蒸汽发生器。

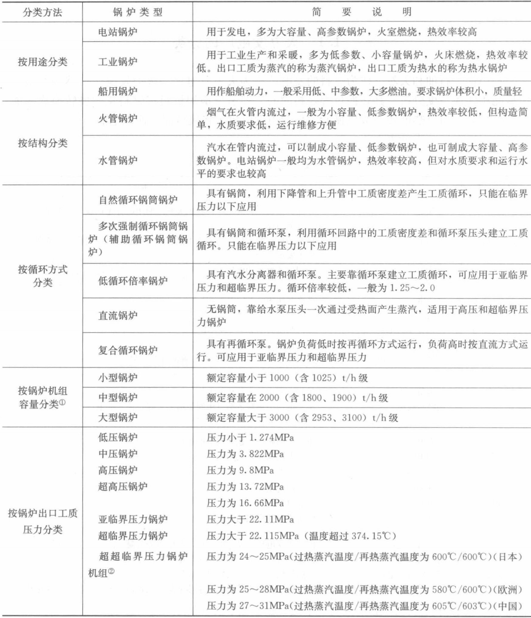
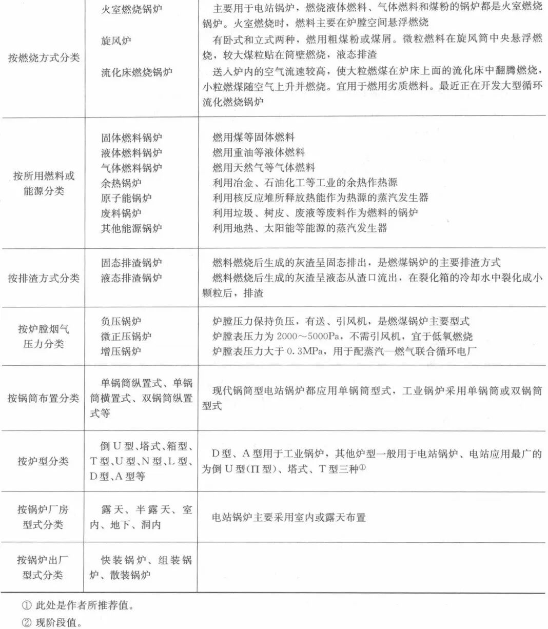
锅炉分类方法很多,本文锅炉的分类方法见表2。

图片
图片

表2 锅炉分类

电站锅炉型号及参数

3.1 电站锅炉型号

我国电站锅炉型号的表示方式为

图片

它由三部分组成:第一部分用汉语拼音字母表示锅炉制造厂代号(见表3);第二部分表示锅炉参数,即额定蒸发量和额定蒸汽压力;第三部分为燃料代号(见表4)及变形设计次序。例如HG-1025/18.2-MY6表示哈尔滨锅炉厂生产、额定蒸发量1025t/h、过热蒸汽压力18.2MPa、设计燃料为烟煤、第六次变形设计的锅炉。

图片

表3 电站锅炉制造厂代号

图片

表4 设计燃料代号

3.2 电站锅炉参数

锅炉的参数一般指锅炉容量、蒸汽压力、蒸汽温度和给水温度等。我国电站锅炉参数系列是沿用1986年国家标准,见表5。其中300、600MW为目前采用容量和参数,但未正式列入标准,这里标出供参考。对超(超超)临界机组参数本标准未详细说明。

图片

表5 我国火电厂的蒸汽参数

以上表格为2009年当时的参数参考值 ,如今的百万机组普遍采用超超临界,蒸汽参数也从485℃/16.7MPa,提高到600℃/32-35MPa,

锅炉机组构成及工作原理

4.1锅炉的结构

总体来讲锅炉机组由主要部件和辅助装置两部分构成。现以电站锅炉中高压自然循环锅炉为例介绍,详见表6。

图片

表6 锅炉主要部件和辅助装置的名称和作用

4.2 锅炉的工作原理

图1所示是一台燃用煤粉的自然循环锅炉,其工作流程大致如下:燃用煤进入主厂房煤斗,由煤斗经给煤机入磨煤机,制成的煤粉由一次风携往燃烧器,在燃烧器中煤粉和二次风混合送入炉膛燃烧并释放出大量热量,燃烧产生的高温烟气由炉膛经过热器、再热器、省煤器和空气预热器进入除尘器,再由引风机送往烟囱排入大气。

图片

图1 燃煤粉自然循环锅炉流程图

1-排粉机;2-磨煤机;3-给煤机;4-煤斗;5-下降管;6-锅筒;

7-半辐射式过热器;8-对流过热器;9-送风机引风管;

10-再热器;11-省煤器;12-空气预热器;13-净化设备;

14-烟囱;15-引风机;16-送风机;17-烟气再循环风机;

18-灰渣斗;19—下集箱;20—水冷壁;21—燃烧器;

22—炉膛;23—折焰角

注:脱硫、脱硝、电除尘器、CO2捕集装置未细致标出,含净化设备区中,其顺序见相关部分。

给水从给水泵开始经高压加热器至锅炉给水调整段送入省煤器,给水在省煤器中吸热后进入锅筒,水经下降管流入水冷壁,在水冷壁中吸收炉膛中的辐射热形成汽水混合物而流入锅筒。汽水混合物经锅筒中汽水分离装置分离出来的水仍回下降管,而分离出来的蒸汽流经半辐射过热器和对流过热器等吸热变成过热蒸汽。过热蒸汽经集汽联箱、主蒸汽管道进入汽轮机。

对于一次再热机组,在高压缸做功后的蒸汽,经再热器管,送入锅炉再热器,蒸汽在再热器中吸收烟气对流热,提高汽温后送汽轮机中压缸。

冷空气经送风机入口吸入后,经空气预热器吸收烟气热量形成热空气,并分为一、二次风,分别送入磨煤机和燃烧器。

锅炉所产生的灰渣,经灰渣斗、碎渣机,用除渣设备排除。

锅炉技术经济指标

锅炉的技术经济指标一般用锅炉热效率、锅炉成本和锅炉可靠性三项指标来表示。优质锅炉应保证热效率高、成本低和运行可靠。这三项指标主要是对制造厂而言,但有的的确与运行单位、安装单位有直接关系,其有关内容见安装过程中有关要求。

5.1锅炉热效率

锅炉热效率是指送入锅炉全部热量中被有效利用的百分数。对于电站锅炉来讲其热效率一般均能达到90%以上,目前国家尚无热效率最低限规定。

5.2锅炉成本

锅炉成本由多项组成,但钢材消耗率是锅炉成本之重要考核指标。钢材消耗率是指锅炉单位蒸发量所耗用钢材量,单位为t·h/t。目前我国钢材消耗率水平为:工业锅炉5~6t·h/t,而电站锅炉钢材消耗率为2.5~5.0t·h/t。

5.3锅炉可靠性

锅炉可靠性一般用五项指标考核,即运行可用率、等效可用率、容量系数、强迫停运率和出力系数。其计算方法如下:

图片

式中AH——机组可利用小时数,h;

PH——在考核时间(一般为一年)的计算小时数,h;

MDC——最大保证负荷,MW;

SH——并网后实际运行小时数,h;

FOH——强迫停运小时数,h。

目前为考核新机组投运质量,国家电力公司规定,新机组投运一年内可利用小时数要达到7000h以上。

锅炉整体设计布置

6.1影响锅炉整体布置的因素

锅炉整体布置是确定炉膛、对流烟道、各受热面相互关系、相互位置的总体方案。影响锅炉整体布置因素很多,主要是锅炉参数、容量、燃料特性,此外,汽温调节方式、汽水管道,烟风煤管道以及整个电站布局也对锅炉有一定影响。现仅就影响锅炉整体布置的主要因素及整体布置典型方案介绍如下。

6.1.1参数对锅炉受热面布置的影响

工质在锅炉中的吸热量由三部分构成,加热吸热量、蒸发吸热量及过热吸热量。其中加热吸热过程主要在省煤器受热面完成,蒸发吸热过程主要在蒸发受热面中完成,而过热吸热主要在过热器完成,但直流炉有所区别。

锅炉参数不同,这三部分吸热量分配比例也不相同。表7中列有不同参数锅炉的吸热量分配比例,而图2所示为工质焓值、压力、温度关系曲线。由图2可以看出,饱和蒸汽的焓值,以3.92MPa为分界线,在3.92MPa以前随压力增加而增大,以后随压力增加而减少。而饱和水的焓值随压力增加而增加。过热蒸汽焓值,在压力相同时,随温度增高而增大。给水的温度、给水的焓值随压力增加而增高。工质在临界点处饱和水焓值等于饱和蒸汽焓值。

图片

表1-7 不同参数锅炉吸热量分配比例

图片

图2 式质焓值与压力、温度的关系

以蒸汽压力为例,各种锅炉的情况是:

(1)在低压锅炉中加热吸热量和蒸发吸热量大,一般布置时除省煤器、水冷壁外,还要布置一定量的锅炉管束,通过双锅筒来实现。过热吸热量较小,可布置在低温烟区内或不设过热器,这样可节约钢材,减少耐热钢材用量。

(2)中压锅炉所需蒸发吸热量小于低压锅炉,工质在水冷壁部分已能吸到足够的蒸发吸热量,因而无需布置锅炉管束,可采用单锅筒结构。如水冷壁蒸发吸热量不足,可将省煤器制成沸腾式,使工质在省煤器中吸收一部分蒸发吸热量,以弥补水冷壁蒸发吸热量的不足。过热器可布置在高温烟区以利于强化传热,节约耐热钢材。

(3)高压锅炉过热器吸热量约占总吸热量的1/3,因而过热器受热面占的面积较大,一般均采用屏式过热器和对流过热器相结合方式来布置。一般高压锅炉布置的水冷壁可满足于蒸发吸热量要求,省煤器一般采用沸腾式。

(4)超高压力和亚临界压力锅炉,一般均有一级再热器,工质在过热器和再热器的过热吸热量约占总吸热量的45%以上,为解决过热器和再热器受热面大、不易布置的问题,常采用墙式过热器(或再热器),其他与高压锅炉同。

(5)在超临界压力锅炉中,工质已成为单相流,仅能采用直流炉型式。直流炉一般加热吸热约占总吸热的30%,其余约70%全部为过热吸热量,无蒸发受热面。

6.1.2容量对于锅炉受热面布置的影响

锅炉容量增大,炉膛壁面积也随之增大,但两者不呈正比关系。小容量锅炉相对炉膛壁面积较大,通过布置水冷壁受热面已能防止炉膛出口温度过高;但大容量锅炉单靠布置水冷壁受热面已无法解决炉膛出口烟温过高的问题,必须补充半辐射式、辐射式过热器或双面水冷壁(双炉膛),才能使炉膛出口烟面达到允许值。

由于炉膛壁面增长比锅炉容量增长得慢,所以随着锅炉容量的增加,锅炉单位宽度上的蒸发量迅速增加。图1-3统计出锅炉蒸发量(D)/锅炉宽度(B)的关系曲线。从图中可以看出锅炉容量由400t/h至4000t/h时,D/B平均增长5倍。随着D/B的增加,为保证允许的烟气流速,必须增加对流竖井的高度,为使蒸汽流速符合规定,必须采取多重管圈对流过热器,省煤器分组采用双面进水,改管式空气预热器为回转式空气预热器管,以便对流竖井的布置。

图片

图3 锅炉D/B与D的关系

6.1.3燃料对锅炉受热面布置的影响

燃料对锅炉受热面布置的影响因素主要是燃料的水分、挥发分、发热量和燃料含硫量等。燃料含水分多时,炉膛吸热量减少,对流区受热面吸热量增加。挥发分低的燃料不易着火和燃尽,为使其燃尽,一般要适当加高炉膛高度,使其有足够的燃烧长度。挥发分低而水分又高的燃料,要求热风温度较高,而使空气预热器受热面增大,对流竖井布置较困难。燃用多灰分燃料,为防止磨损,要采用较低烟速。灰的变形温度和软化温度,直接影响炉膛出口烟温选择。燃料的发热量低,燃料将用得多,会产生过量烟气,也影响受热面尺寸和结构。燃料含硫量高会造成低温腐蚀和堵灰,如低温腐蚀措施采取得当,仍会产生高温腐蚀。

6.2锅炉整体布置方案

锅炉的整体布置见图4,图中所示为常见的总体布置型式,这些型式锅炉均可做成室内、露天、半露天布置。锅炉整体布置对锅炉安装有很大影响,它涉及锅炉安装方法和起重机械的选择等。典型锅炉整体布置为倒U型(美、日)、T型(俄罗斯)、塔式布置(欧洲)居多。

图片

图4 常见的锅炉整体布置型式

6.2.1倒U型布置

倒U型布置(也称Ⅱ型布置)是应用较广的一种,同塔式布置相比,锅炉自身高度较低,因而厂房和锅炉架构也低。炉膛下方紧缩形成冷灰斗,炉膛上方通过顶棚过热器、水冷壁折焰角形成转弯烟道,以便布置过热器、再热器。锅炉尾部形成对流竖井,布置省煤器、空气预热器等。尾部烟气向下流动有利于尾部受热面逆流布置。由于结构特点,送引风机可布置0m,减小架构负荷。这种锅炉本身与汽轮发电机组连接管道系统耗材量适中。主要问题是:占地较大,转弯烟道利用率低,由于转弯烟道后烟气、灰分不均,影响传热和磨损加剧。一些大容量锅炉尾部受热面布置较困难,常采用回转式空气预热器。为减少占地,有的锅炉取消烟气夹道,即形成背靠背型布置。除上述外,对于超超临界机组的整体布置多采用倒U型(即Ⅱ型)或塔式布置。Ⅱ型布置的优点是锅炉钢架位置较塔式布置低、安装方便;受热面易于布置逆流形式;尾部烟道向下流动,利于尾部受热面清灰。我国百万机组玉环电厂、邹县电厂、北疆电厂均采用此种布置方式。

6.2.2 T型布置

T型布置可视为倒U型布置加一对流竖井。由于呈双对流竖井,因而炉膛出口烟窗高度较低,可降低尾部烟气流速和适当改善烟气不均匀性。同时也给尾部受热面布置提供了更大空间。T型布置的问题是比倒U型布置面积更大,金属耗量也大,同时汽水管道、烟风管道连接复杂。原苏联配500MW的1650t/h炉和配800MW的2650t/h炉均采用此种布置型式。

6.2.3 N型布置

锅炉炉膛尾部有一上行烟道,其半部同背靠背型式布置,适用于燃用多灰劣质煤。在上行烟道中布置尾部对流受热面,减少高温结渣。由于烟气经两次转弯,靠重力分离部分烟尘,减少尾部受热面磨损。其问题是占地较多,且排烟在炉顶部,其风机、除尘设备布置在炉顶,增加锅炉架构载荷。

6.2.4 M型布置

M型布置适用于灰分多且灰熔点低的煤种。它有四个烟道:第一烟道为炉膛,第二烟道布置屏式过热器,第三、四烟道布置尾部受热器,这种炉型布置很少见。

6.2.5塔式布置

在我国引进机组中,元宝山电厂、神头二电厂和国产机组、上海外高桥电厂、宁海电厂、台山电厂等百万机组均采用此种方式,均属塔式布置锅炉机组。

随着超超临界锅炉机组的发展,欧洲(德国、丹麦等)一般多选用塔式布置。塔式布置的优点:

(1)受热面布置整齐且紧凑,膨胀系统简单。

(2)受热面呈水平布置,有利于受热面的疏水,且便于对流;受热面烟气侧的速度场及温度场分配均匀,传热均匀,因而高温过热器、高温再热器减小超温的可能性。所以在相同蒸汽参数及相同管子材料的前提下,塔式炉较其他炉型具有较高安全裕度。

(3)水冷壁总面积小,约为Ⅱ型炉的80%,有时会更少。

(4)塔式锅炉受热面磨损低于Ⅱ型炉。有的文献提供为塔式锅炉烟风系统阻力仅为Ⅱ型的5/6。塔式布置的主要缺点:

(1)锅炉制造耗用钢材多,塔式与Ⅱ型布置锅炉制造用钢相对值对照见表8。

图片

表8 塔式与Ⅱ型布置锅炉制造用钢相对值对照(1000MW)

(2)炉体较高,给锅炉安装带来一定困难。

6.2.6 U型布置

U型布置的特点是燃烧器布置于炉顶。烟气在炉膛先向下流动,然后经对流竖井向上流动,因而炉膛内火焰充满程度较好,过热器位置较低,节约主蒸汽管道。烟气经对流竖井前经一次转弯,且向上流动,可降低灰尘流速,减轻磨损,其问题同塔式锅炉一样,增加了架构的载荷。

6.2.7箱式布置

箱式布置仅适用于较大的燃油、燃气锅炉,其特点是除空气预热器外全部布置在一个箱体中,因而占地面积小,布置紧凑且结构简单。这种布置方式多采用前后墙布置对冲式燃烧器,水冷壁受热较均匀,具有快速启停能力,适于作调峰机组。其问题是卧式布置对流受热面支撑复杂,且制造工艺要求较高。

锅炉热力系统

锅炉热力系统是表示锅炉各受热面间沿烟气流程方向布置的位置和相互之间关系的一种系统图。当锅炉参数、容量和燃用燃料不同时,锅炉热力系统随之变动,以适应对锅炉总体要求。

7.1高压大容量锅筒电站锅炉的热力系统图

高压大容量锅炉由于过热受热面所占比例较大,故装设屏式过热器,其余部件布置与中压中等容量锅炉相似。由于高压锅炉蒸发面面积所占比例小,故省煤器多采用非沸腾式省煤器。图1-5所示为常见高压大容量锅筒锅炉的热力系统图。

图片

图5 高压大容量锅筒锅炉的热力系统图

1-锅筒;2-水冷壁;3-屏式过热器;4-Ⅱ级对流过热器;5-后墙引出管;

6-I级对流过热器;7-竖井包墙管;8-Ⅱ级省煤器;9-Ⅱ级空气预热器;

10-I级省煤器;11-I级空气预热器

7.2超高压大容量电站锅筒锅炉的热力系统

超高压大容量锅炉一般装有一次再热系统的再热器。过热器分多级,每级之间应有交叉混合,以减少热偏差,常采用辐射式、半辐射式和对流过热器组成过热器系统。图6所示为常用超高压大容量锅筒锅炉的热力系统图。

图片

图6 超高压大容量锅筒锅炉的热力系统图

1-锅筒;2-炉膛;3-水冷壁;4-屏式过热器;5-I级喷水式减温器;

6-I级对流过热器;7-Ⅱ级喷水式减温器;8-Ⅱ级对流过热器;

9-顶棚过热器;10-后墙引出管;11-转弯烟管;12-再热器;

13-省煤器;14-空气预热器

7.3亚临界压力大容量直流锅炉的热力系统

图7所示为亚临界压力大容量直流锅炉的热力系统图。锅炉为单炉体、双炉膛结构,用双面光管式水冷壁分隔成双炉膛。过热汽温除采用水一煤比控制外,主要由三级喷水式减温器进行调节。再热汽温采用烟气再循环进行调节。

图片

图7 亚临界压力大容量直流锅炉的热力系统图

7.4超临界压力大容量锅炉的热力系统

图8所示为超临界压力大容量锅炉的热力系统图。锅炉额定容量为1650t/h,额定工作压力为25MPa,过热蒸汽温度/再热蒸汽温度为545℃/545℃。

图片

图8 超临界压力大容量直流锅炉的热力系统图

1-下辐射区I;2-下辐射区Ⅱ;3-中辐射区I;

4、8、12、15-减温器;5-中辐射区Ⅱ;6-顶棚过热器;7-汽—汽交换器;

9-上辐射区;10-屏式过热器I;11-屏式过热器Ⅱ;

13-对流过热器;14-再热器;16-过渡区;

17-省煤器;18-空气预热器


上一条:锅炉水处理技术要点及对锅炉运行效率的影响 下一条:锅炉炉内结渣与水冷壁高温腐蚀特性及防治要点 返回列表